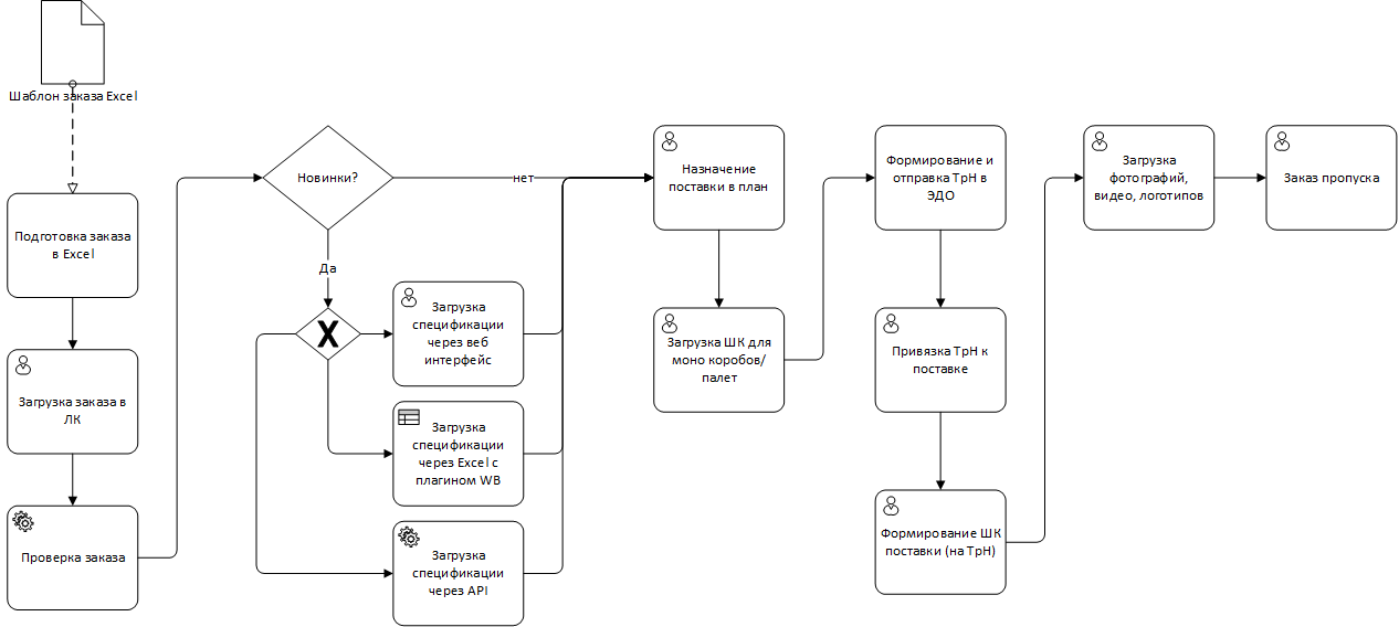
Академия RDV Маркет Платформа RDV Маркет 2.0 Инструкции по работе с системой Инструкция по работе с Wildberries Доставка со склада маркетплейса Wildberries Current: Описание процесса отгрузки заказа на поставку Wildberries Описание процесса отгрузки заказа на поставку Wildberries Процесс поставки товаров на склад ×