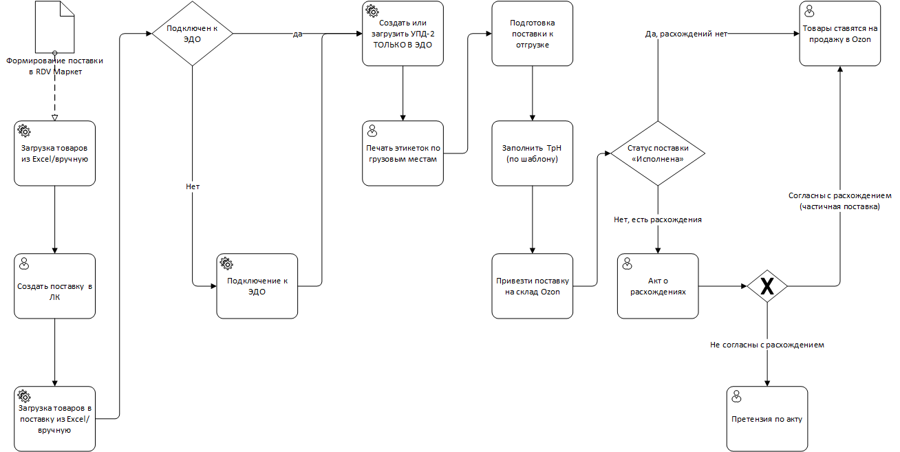
Этапы проведения отгрузки

  1. Оформите заявку на поставку
  2. Подготовьте поставку
  3. Подготовьте сопроводительные документы
  4. Передайте товары на склад
  5. Проверьте статус поставки

Процесс поставки товаров на склад


Подключать ЭДО для Озона нужно для электронного обмена документами с маркетплейсом (например, отправлять УПД).

Обязательно подключение к ЭДО для продавцов, которые:

  • продают ювелирные изделия, маркированные товары или товары, сертифицированными в системе "Меркурий"
  • отгружают поставки на дарскторы, распределительные центры и склады в Твери и "Хоругвино (негабарит)"
  • оформляют документы возврата